Case Summary: BlockFills Chapter 11
BlockFills has filed for Chapter 11 bankruptcy to pursue a customer-led reorganization after a liquidity crisis triggered by the February 2026 crypto market crash, compounding counterparty losses, a failed mining venture, and lawsuits alleging misappropriation of customer assets.
Business Description
Headquartered in Chicago, IL, Reliz Technology Group Holdings, Inc. ("Reliz"), along with its Debtor⁽¹⁾ and non-Debtor affiliates (collectively, "BlockFills" or the "Company"), is an institutional cryptocurrency trading and financial technology firm that provides end-to-end digital asset execution, liquidity, and brokerage services exclusively to professional, institutional, and high-net-worth counterparties.
- The Company's core offering centers on proprietary trading technology enabling clients to buy and sell cryptocurrency and cryptocurrency derivatives through a front-end trading platform (Vision Trader), API connectivity, or over-the-counter ("OTC") trades linked to cryptocurrency liquidity providers.
- BlockFills' product suite also encompasses collateralized lending and borrowing services (offered since 2019), an OTC derivatives desk restricted to Eligible Contract Participants under the Commodity Exchange Act, and mining-related services including pool access, trading support, and treasury services for institutional miners.
According to the Company's 2025 Year in Review, BlockFills serves approximately 2,000 institutional clients across more than 95 countries, including hedge funds, brokers and broker-dealers, exchanges, crypto mining companies, investment managers, neo-banks, family offices, payments processors, and proprietary trading firms. BlockFills does not offer services to retail traders.
- In 2025, the Company processed approximately $61.1 billion in transaction volume. The prior year, 2024, was described as a record year for BlockFills' business performance, driven in part by an influx of new institutional business following the 2022–2023 industry-wide downturn that eliminated several competing platforms.
BlockFills maintains offices in Chicago (headquarters), Austin, the New York/New Jersey area, London, Dubai, São Paulo, and the Cayman Islands. The Company leverages Fireblocks custody technology on a near-exclusive basis for cryptocurrency deposits and completed a SOC 2 Type II examination in January 2025.
As of the Petition Date, BlockFills employed 14 full-time salaried employees and one independent contractor serving as an outsourced controller. The headcount reflects a reduction in force conducted on March 6, 2026—nine days before the filing—to preserve resources.
Reliz Technology Group Holdings, Inc. and three affiliated entities filed for Chapter 11 protection on March 15, 2026 (the "Petition Date") in the U.S. Bankruptcy Court for the District of Delaware, reporting $50 million to $100 million in assets and $100 million to $500 million in liabilities.
⁽¹⁾ For a complete list of Debtor entities, see organizational structure chart below.
Corporate History
BlockFills was founded in 2017 by Nicholas Hammer and Gordon Wallace as a digital asset brokerage services company. Hammer brought nearly two decades of financial services experience spanning fixed income, commodities, and FX brokerage. Wallace was a veteran of over 25 years in institutional FX markets, having run Global FX Derivatives and Proprietary Trading at Credit Suisse and served as Global Head of FX Trading at Deutsche Bank, managing a 175-person global team.
- The Company's primary entity, Reliz Ltd., a Cayman Islands-incorporated entity, was initially capitalized with $250,000 in equity and a $750,000 line of credit to support early cryptocurrency trading and settlement operations.
- BlockFills initially provided digital asset trading and fiat on-ramp access for approximately the top ten cryptocurrencies by market capitalization, later expanding into derivatives trading and collateralized lending as the industry grew.
Capital Formation
BlockFills operated as a bootstrapped company from its founding through mid-2021, achieving profitability by 2019 and experiencing 400% year-over-year top-line revenue growth in 2021. The Company raised external capital in two rounds:
- Pre-Series A (May 2021, ~$7 million): BlockFills' first outside capital, drawing seven investors: Susquehanna Private Equity Investments LLLP (the private equity arm of Susquehanna International Group), CME Ventures (the venture arm of CME Group), Simplex Holdings, Future Perfect Ventures, Visionary Private Equity Group, JackDaw Capital, and one additional undisclosed investor.
- Series A (January 2022, ~$36 million): Led by returning investors Susquehanna Private Equity Investments and CME Ventures, alongside new investors including C6E (Capital6 Eagle), Nexo Inc., Fenbushi Capital, Gate Ventures, and Morgan Creek Digital Assets. At the time of closing, BlockFills reported serving over 600 institutional clients. The Series A was completed across two closings in December 2021 and January 2022, bringing total capital raised to approximately $44 million.
- Proceeds were expected to be invested largely in bitcoin mining hardware intended to generate bitcoin for holding or conversion to U.S. dollars to support daily transactional business needs—an investment that would later prove deeply problematic.
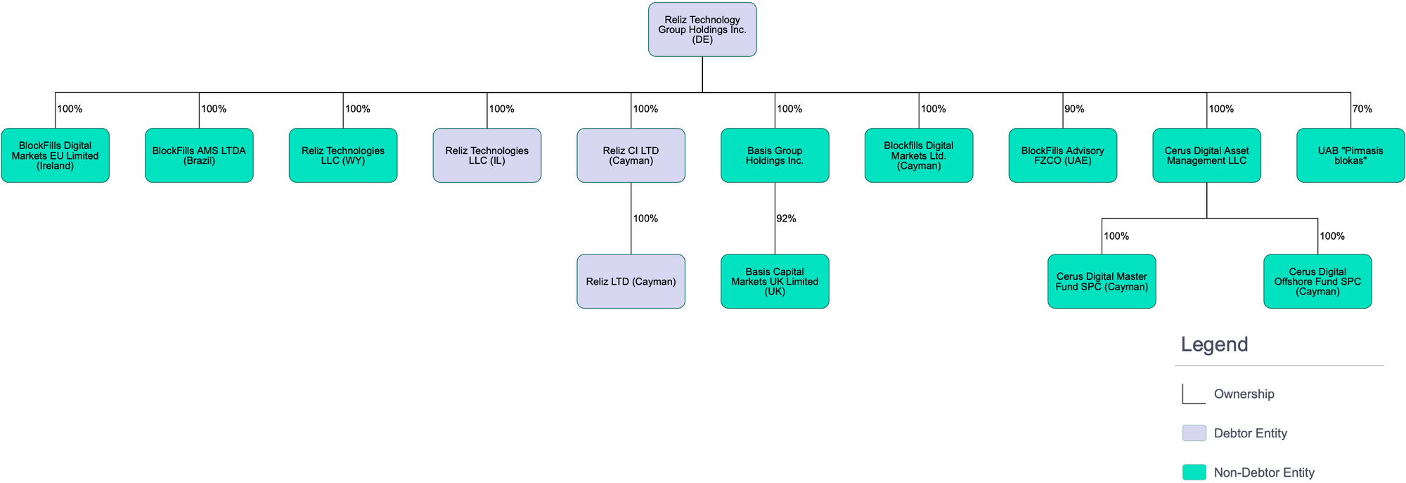
Organizational Structure

- Key non-Debtor affiliates include Basis Capital Markets UK Limited, an FCA-regulated London affiliate providing CFD and perpetual swap products to non-U.S. institutional clients; BlockFills Digital Markets EU Limited, an Irish entity registered in April 2024; and BlockFills AMS LTDA, a Brazilian entity.
- The disclosed equity structure at the time of filing shows two redacted shareholders each holding approximately 25%, K&H Crypto LLC holding approximately 17% (notably, Neil Van Huis, BlockFills' Chief Strategy Officer and early investor and director since 2018, is identified as co-founder of K&H Crypto LLC), P3K LLC holding roughly 9%, Susquehanna Private Equity Investments LLLP holding approximately 5%, and Simplex Holdings LLC, CME Ventures, and Nexo Inc. each holding approximately 2%, with the remaining equity distributed among Gate Information Pte Ltd., Capital 6 Eagle Fund LP, Visionary Private Equity Group I LP, Cig Spectrum Select Series XI LLC, and Tsui Holdings Limited (each at approximately 1%), and other equityholders collectively holding approximately 8%.
Leadership Transitions
Nicholas Hammer served as CEO from the Company's founding until July 2025, when he stepped down. Joseph Perry, who had served on BlockFills' board since 2019 and brought over 20 years of financial markets experience as co-founder of Harmonic Solutions and Harmonic Dealings, was appointed Interim CEO in July 2025.
In October 2024, BlockFills made two significant C-suite appointments: Amy Shelly as CFO, bringing 30+ years of financial services management including six years as CFO of the Options Clearing Corporation, and Neil Van Huis—one of the earliest investors and a director since 2018—as Chief Strategy Officer. Shelly subsequently resigned in January 2026.
- Additional personnel changes included the appointment of Gabriella Kusz as Head of Strategy in August 2024 (later repositioned as COO in December 2024), and the hiring of Ross Kleiman as General Counsel in October 2023. Notably, BlockFills did not have any senior executive management beyond its co-founders and Chief Compliance Officer until late 2024.
For the restructuring, the Company retained Berkeley Research Group ("BRG") as financial advisor in August 2025, with BRG Managing Director Mark Renzi appointed as Chief Restructuring Officer. McDermott Will & Schulte LLP serves as lead bankruptcy counsel, with Katten Muchin Rosenman LLP as co-counsel. Verita Global LLC (formerly Kurtzman Carson Consultants) was retained as claims and noticing agent.
Operations Overview
BlockFills operated as a multi-channel institutional execution and settlement platform, with distinct functional pillars spanning electronic trading, OTC brokerage, derivatives, lending, and mining-related services.
Execution Channels and Settlement
The Company's proprietary liquidity aggregation technology consolidated order books from multiple exchanges and market makers into a unified liquidity pool, with smart order routing—adapted from traditional financial market infrastructure—seeking the best available prices across venues. Customers could also customize their liquidity providers based on specific trading strategies.
Trades were primarily executed through Vision Trader, the Company's flagship front-end trading platform displaying positions, credit utilization, available balances, and order controls. BlockFills also provided API access enabling customers to integrate directly into the Company's liquidity and trading capabilities.
- The Company maintained a daily settlement practice, with all trading activities settled by 4:00 p.m. Central Time each day, unless the trade involved derivatives or a lending arrangement with a future maturity. BlockFills maintained credit relationships with its liquidity providers, which were crucial for offering instantaneous transaction execution despite varied settlement policies across providers.
Derivatives and Lending
Derivatives Trading: BlockFills operated an OTC derivatives desk for qualified U.S. counterparties classified as Eligible Contract Participants under Section 1a(18) of the Commodity Exchange Act. Options products were also offered to certain non-U.S. professional customers through FCA-regulated affiliate Basis Capital Markets UK Limited, which launched crypto CFD and perpetual futures integration in October 2022.
Collateralized Lending: The Company offered borrowing and lending services since 2019, with loans typically governed by agreements allowing BlockFills to liquidate collateral in the event of default. As of January 2022, BlockFills claimed to have provided approximately $150 million in capital to global miners through its lending and equipment financing activities.
Mining Services
BlockFills offered services tailored to large-scale cryptocurrency miners, encompassing mining pool access, trading and OTC support, and treasury services. The Company also engaged directly in mining operations, deploying a significant portion of its Series A proceeds into mining hardware—a venture that ultimately resulted in substantial losses, as detailed below.
Custody and Banking Infrastructure
The Company relied almost exclusively on Fireblocks custody technology for cryptocurrency deposits, leveraging its direct counterparty connectivity, whitelisting capabilities, and enhanced security mechanisms with no single point of failure. Fireblocks' infrastructure enabled settlement between participants to occur in minutes.
For fiat on- and off-ramp settlement, BlockFills utilized Silvergate Bank and Signature Bank from 2018 through their failures in March 2023—which together had operated the two dominant 24/7 crypto-fiat settlement networks in the United States. The Company subsequently sought numerous alternative banking solutions domestically and internationally to ensure redundant capabilities.
Additional Platforms
Beyond its core execution infrastructure, BlockFills developed several supplementary platforms, including Phoenix (an advanced trading platform with charting and risk management tools, launched Q4 2021), Vision Crypto Cloud (a full SaaS institutional trading, order management, and risk management solution, launched November 2022), and Vision Core OMS (a middle- and back-office reconciliation, order management, and reporting system).
Prepetition Obligations

Top Unsecured Claims

Events Leading to Bankruptcy
2022 Crypto Industry Turmoil and Counterparty Exposure
In 2022, shortly after the close of the Series A round, the broader cryptocurrency industry experienced severe turmoil triggered by the de-pegging of Terraform Labs' UST algorithmic stablecoin, which wiped out approximately $40 billion in value and caused cascading losses throughout the sector. The resulting contagion claimed numerous major industry participants—including Voyager Digital, Celsius Network, BlockFi, FTX, and Terraform Labs itself—and created significant counterparty risk management challenges for surviving firms.
- BlockFills, as an institutional platform with lending and trading exposure to multiple industry participants, was directly and materially impacted by these cascading failures. From 2022 through 2025, the Company was exposed to several counterparty bankruptcies and disputes that progressively eroded its balance sheet.
Losses from Lending Counterparty Defaults
While most of BlockFills' loan portfolio matured successfully, three credit events proved especially damaging:
- Babel Finance (~$8.5 million): BlockFills extended net loans of 123 BTC, 500 ETH, and 5,000 USDC to Babel Finance, a Hong Kong-based institutional crypto lender, in 2022. Babel suspended withdrawals on June 17, 2022, after sustaining over $280 million in losses from undisclosed proprietary trading using customer funds during the June 2022 market crash. Babel filed for bankruptcy in Singapore on March 6, 2023, trapping approximately $8.5 million of BlockFills' loaned assets—which the Company concluded would not be repaid.
- Coinsource (~$1 million loan, $3.6 million current value): In 2022, BlockFills provided a 50 BTC loan, valued at approximately $1 million at the time, to Clark Sharp & Reynolds ("Coinsource"), a bitcoin ATM operator. Coinsource defaulted, and although BlockFills obtained a $1.75 million judgment, it remains unsatisfied. The 50 BTC were valued at approximately $3.6 million as of the Petition Date.
- AEXA Digital Infrastructure / Nexo (~$12 million settlement): BlockFills, in partnership with equity shareholder and financing partner Nexo Capital Inc., provided an Equipment Loan for Lease to AEXA Digital Infrastructure, a mining company backed by multi-billion-dollar private equity investor RedBird Capital Partners. AEXA began missing required weekly payments in 2022 as mining profitability declined. After AEXA proposed paying only $3 million of the $14.75 million owed and terminating the agreement, BlockFills rejected the proposal. AEXA subsequently filed for Chapter 7 bankruptcy in the Northern District of Texas—after having directed $3 million in payments to vendors and director compensation shortly before the filing. In late 2024, BlockFills settled the resulting dispute with Nexo by paying approximately $12 million, severely weakening the Company's balance sheet and liquidity.
Celsius Arbitration and Secured Note Obligation
In late 2019, Celsius Network Ltd. approached BlockFills to participate in a co-investment transaction. On December 3, 2019, the parties entered into a Digital Asset Lending Agreement under which BlockFills borrowed ETH, collateralized by U.S. dollars, for the purpose of co-investing the ETH into the Grayscale Ethereum Trust—a strategy designed to exploit potential arbitrage opportunities during the trust's lock-up period.
- After the lock-up period ended, BlockFills sold the Grayscale shares for a significant multi-million-dollar profit and contacted Celsius to arrange settlement. After multiple weeks without a response, Celsius demanded return of the initial ETH in addition to its share of the investment proceeds—a position BlockFills characterized as inconsistent with the terms of the mutually executed term sheet.
- The resulting dispute led to arbitration proceedings in the United Kingdom, commencing in May 2021. Following a four-day hearing beginning January 9, 2023, the arbitrator awarded Celsius the full initial ETH plus transaction proceeds. The award was upheld on appeal in 2024.
- BlockFills negotiated a settlement structured as two promissory notes (the "Celsius Notes"), requiring $3.6 million upfront with the remaining $12.65 million paid over time. Interest accrued at 12% per annum. The Celsius Notes are purportedly secured on a first-priority basis by substantially all of the Debtors' assets. As of the Petition Date, approximately $4.8 million in principal remained outstanding. BlockFills ceased payments after the August 2025 installment.
- At the first day hearing, Debtors' counsel disclosed that Celsius is asserting a default interest rate of 37%, which, if enforceable, would bring the total outstanding to approximately $5.5 million and continuing to accrue. Celsius—now acting through the Blockchain Recovery Investment Consortium, LLC as litigation and complex asset recovery manager—has also asserted that its security interest extends to BlockFills' intellectual property, a position that, if sustained, could directly implicate the technology platform and IP assets contemplated for transfer to NewCo under the proposed term sheet.
Failed Mining Hardware Investment
In late 2021 and early 2022, following the Series A round, BlockFills deployed a substantial portion of proceeds—as planned and approved by the board—toward the acquisition of cryptocurrency mining hardware intended for placement at data sites.
- Throughout 2022, the cryptocurrency mining industry experienced severe disruption driven by rapidly declining profitability—a function of unhedged exposure to rising energy costs that led to widespread financial impairment and multiple bankruptcy filings across the sector.
- When BlockFills attempted to activate its mining hardware, the partnered data site was not ready to operate. This prevented full activation, reduced expected revenue, and extended the period during which capital remained tied to the mining business. The Company ultimately suffered significant losses from its mining venture — estimated at approximately $30 million according to media reports — before discontinuing the business line.
Banking Disruption
The March 2023 failures of Silvergate Bank (voluntary liquidation, March 8) and Signature Bank (seized by regulators, March 12)—which together had operated the two dominant 24/7 crypto-fiat settlement networks in the United States—compounded BlockFills' operational challenges. The Company had used both institutions since 2018. The loss of both SEN and Signet payment rails forced BlockFills, along with much of the U.S. crypto industry, to seek alternative banking solutions.
Governance Concerns and Operational Expansion
Despite mounting balance sheet pressures, the Company paid approximately $12 million in employee bonuses in 2024 against only $900,000 in adjusted profits—a disparity that contributed to the approximately $77–80 million balance sheet deficit that predated the February 2026 market crash. Financial reporting inaccuracies further complicated capital-raising efforts and delayed the 2024 audit.
Notwithstanding these challenges, 2024 was a record year for BlockFills' trading business. With a favorable regulatory outlook under a new presidential administration and increased clarity on crypto regulatory frameworks, the Company expanded operations—hiring key personnel, pursuing additional jurisdictional capabilities through new licensing applications, and increasing marketing investment.
- In late summer 2025, BlockFills undertook a leadership and governance reset, implementing daily asset reporting, tighter exposure oversight, discontinuation of mining activities, a refocus on core trading and lending business lines, formal administrative processes, cash conservation measures, and enhanced financial reporting controls.
Failed Prepetition Restructuring Efforts
The Company pursued multiple out-of-court avenues to address its capital structure and liquidity challenges, none of which materialized:
- Series B Attempt: In 2025, BlockFills retained investment banking advisors and began preparations for a potential Series B equity raise. However, delays in completing the 2024 financial audit materially impeded the Company's ability to access the capital markets.
- Sale Process (September–November 2025): In August 2025, the Company retained BRG and Katten Muchin Rosenman to explore alternative strategic transactions. From September through mid-November 2025, BlockFills engaged in discussions with a publicly traded cryptocurrency company regarding a potential acquisition. After approximately two months of due diligence, in-person meetings, and multiple rounds of negotiations, the Acquisition Counterparty's board of directors declined to proceed with the transaction.
- Recapitalization (November 2025–February 2026): Immediately following the failed acquisition, BlockFills engaged with an existing investor regarding a recapitalization combining new equity and debt financing. By early January 2026, significant progress had been made on the equity component; however, feedback from potential debt providers indicated that raising the debt portion would be exceedingly difficult. The recapitalization was ultimately derailed by the withdrawal suspension in February 2026.
February 2026 Market Crash and Withdrawal Suspension
The proximate cause of BlockFills' collapse was the February 2026 cryptocurrency market crash. Bitcoin, which had reached an all-time high of approximately $126,000 in October 2025, suffered a steep decline driven by tariff escalation, a U.S. tech stock collapse, record liquidation cascades, and institutional ETF flow reversals totaling $3.8 billion over five consecutive weeks.
- On February 2, 2026, BTC crashed below $80,000 for the first time since April 2025, and continued declining to below $61,000 by February 5—a period characterized by approximately $2.56 billion in exchange liquidations.
- On February 2, facing mounting liquidity pressures and significant withdrawal requests that, if honored, would have materially impaired BlockFills' ability to continue operations, the Company privately suspended certain deposit and withdrawal activity. On February 6, 2026, BlockFills publicly announced a broader temporary suspension, communicating with customers through written updates and video conferences. Clients could still open and close trading positions but could not move funds off the platform.
- On February 19, CoinDesk reported BlockFills had incurred approximately $75 million in losses and was seeking a buyer. On February 25, CoinDesk confirmed the former CEO's departure, reporting that Hammer had allegedly urged some clients to withdraw assets before the platform froze deposits and withdrawals.
Customer Litigation and Emergency Relief
Two customer lawsuits followed the withdrawal suspension in rapid succession, each alleging misappropriation of customer funds, commingling, and fraud-based claims:
- Dominion Capital LLC v. Reliz Ltd. (S.D.N.Y., Case No. 1:26-cv-01672, filed February 27, 2026): Alleged ongoing misappropriation and fraudulent concealment of customer assets, asserting that BlockFills had used pooled customer assets for mining operations, equipment purchases, and settlements with other crypto firms since at least 2025. On March 3, 2026, Judge Mary Kay Vyskocil issued an ex parte temporary restraining order freezing 70.56 BTC (~$4.8 million) belonging to Dominion, barring BlockFills from moving assets outside the United States, and ordering an accounting and segregation of customer funds.
- 1548199 Alberta Ltd. and Robert J. Bertram v. Reliz Technology Group Holdings Inc. et al. (N.D. Ill., Case No. 1:26-cv-02451, filed March 5, 2026): Asserted similar claims against multiple Debtor entities and named individuals, including Interim CEO Perry, former CEO Hammer, and President Wallace. A temporary restraining order was also granted.
At the first day hearing, debtors' counsel confirmed in open court that customer funds "have always been commingled with company funds and other customer funds," and that the Debtors' position is that all such funds constitute property of the estate. A principal of Dominion Capital, appearing at the hearing and identifying himself as the sixth or seventh largest depositor, countered that BlockFills' onboarding agreement "specifically said that all customer deposits are going to be completely segregated from the general balance sheet of the company." The Ad Hoc Group of customers also reserved its rights on the customer property issue. The court noted that no evidence before it established the funds as anything other than estate property, but preserved the issue for further hearing.
The TROs significantly restricted the Debtors' ability to conduct business operations and exercise control over certain assets, creating substantial operational and liquidity challenges. The Debtors cited the need for the automatic stay's protections—to halt further litigation and prevent piecemeal customer attempts to obtain or control estate assets—as a principal factor in the filing decision.
Chapter 11 Filing and Proposed Restructuring Framework
After exhausting out-of-court alternatives, the board authorized the Chapter 11 filing via written resolution on March 9, 2026. On March 12, the Company formed a special committee comprised of disinterested director Matthew Kahn, empowered to manage potential conflict matters, investigate claims, and resolve potential causes of action—an important governance marker given the customer litigation allegations and the contemplated customer-led plan structure.
BlockFills entered Chapter 11 with a non-binding term sheet framework negotiated with an Ad Hoc Group of its largest customers—representing approximately $75 million in exposure as of the first day hearing and growing—outlining a customer-led acquisition structure rather than a liquidation:
- The business would reorganize into a newly formed entity ("NewCo") that would acquire specified assets—including liquid assets, the technology platform, intellectual property, customer accounts, brand assets, and regulatory licenses—free and clear of all liens, claims, and encumbrances. Remaining assets would vest in a post-confirmation liquidating trust.
- Participating customers would receive a pro rata share of trust interests and liquid assets, with distribution options including payment in cash or digital assets, full conversion into NewCo equity, or a combination thereof. A Convenience Class for approximately 807 customers with the lowest exposure amounts would receive payments up to an aggregate of $1 million.
- The term sheet contemplates governance guardrails for the go-forward entity, including a five-to-seven-member board with customer-representative majority and an independent financial expert director, segregated banking relationships, qualified institutional custody, daily reconciliation of customer balances and positions, and accredited-investor requirements for all equity holders (capped at 500 entities).
Concurrently, the Debtors filed a motion for authority to use cash collateral—explicitly including cryptocurrency—to fund operations. The Debtors estimate the total value of their collateral package at approximately $30 million as of the Petition Date, representing an approximate 500% equity cushion relative to the Celsius Notes. The Debtors continue to dispute whether Celsius' purported lien on certain assets, including cash accounts, was properly perfected. At the first day hearing, the Debtors and Celsius reached a consensual resolution on interim cash collateral usage, with spending capped at $1 million through March 31, 2026, absent further Celsius consent or court order.
- A second interim hearing on cash collateral was scheduled for March 31, 2026 at 3:00 p.m. The U.S. Trustee's Office has solicited interest for the formation of a creditors' committee, with a return deadline of March 23, 2026.
Explore Bondoro Insights for live case dockets and comprehensive coverage of material filings from petition to plan confirmation.
Stay informed on every Chapter 11 bankruptcy case with liabilities exceeding $10 million. Subscribe for free to have our coverage delivered directly to your inbox, and explore our full archive of past summaries.
Subscribers can also opt in to timely filing alerts by updating their email preferences in Account Settings.